Instance Verification Kit (IVK)
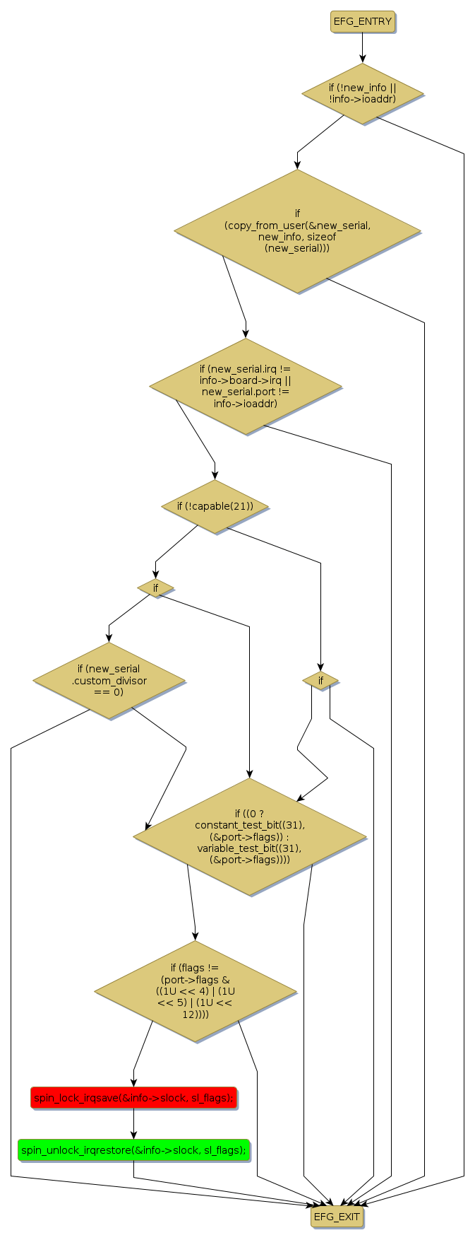
spin lock @ [33465+42+/linux-3.19-rc1/drivers/tty/mxser.c]
Instance Signature: slock
|
The Matching Pair Graph:
|
|
Function Name
|
Control Flow Graph (CFG)
|
Events Flow Graph (EFG)
|
Source Correspondence
|
|
mxser_set_serial_info
|
|
|
[31661+21+/linux-3.19-rc1/drivers/tty/mxser.c]
|